St. Claret College

Placement Process and Training

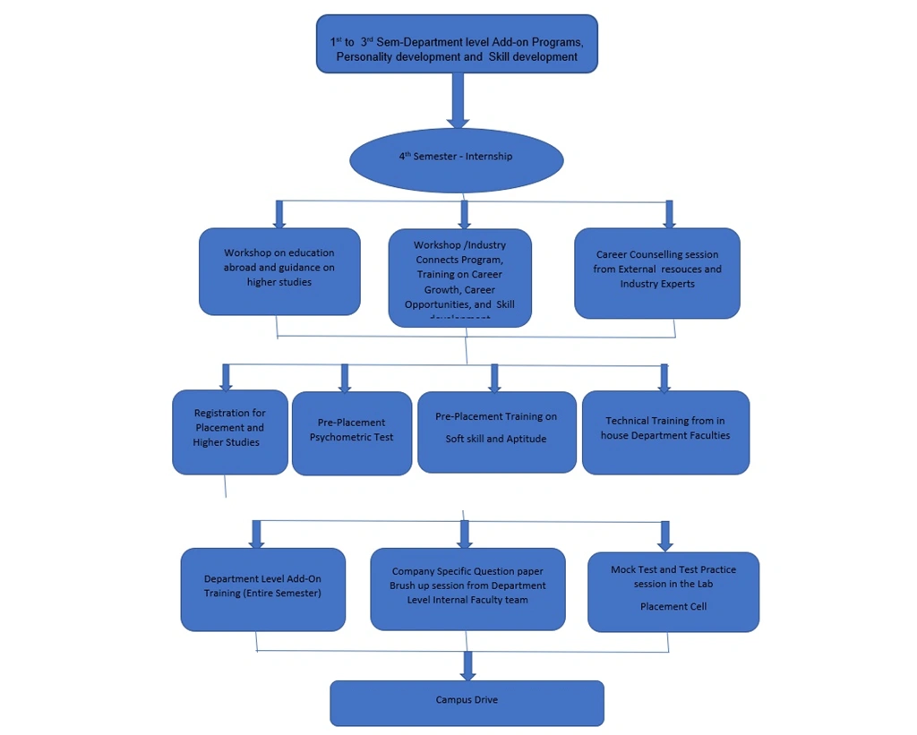
The SCC Placement Training philosophy is to provide a range of relevant learning opportunities that support and develop students at different stages of their studies. In order to execute this effectively, SCC collaborates with a range of training institutes and companies across various sectors. The training modules are constantly upgraded based on research and interactions with the recruiters to understand their expectations and create an annual roadmap for training from the first semester of students’ academic journey at SCC.

The Placement Committee at the department level executes the training plan after recognizing the core competencies of students and consistently tracks the students’ performance to ensure improvement through periodic assessment tests/Psychometric Tests. These periodic assessment tests aid students to identify their areas of strength which they can upgrade further, and the areas of improvement they can focus on.

Placement Process and Training